Chargement en cours

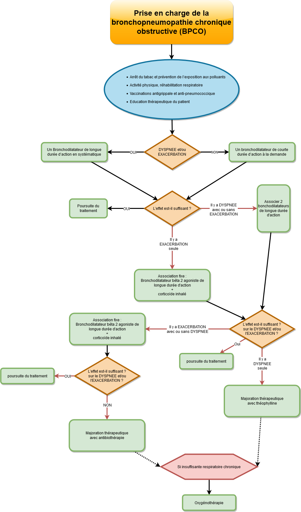
Prise en charge de la bronchopneumopathie chronique obstructive (BPCO)

10
référence 4-PHARMA
dernière modification par Julien GRAVOULET le 10-03-2020

Ils ont contribué à cette recommandation

Dr Julien GRAVOULET

  • Docteur en pharmacie depuis 2002
  • Pharmacien titulaire à LEYR (54760) depuis 2005
  • Membre du bureau FSPF 54
  • Élu FSPF à l'URPS Pharmacien Lorraine puis Grand Est depuis 2010
  • Président de Pharmastage Lorraine
  • Membre du conseil scientifique de la SFPC depuis 2010 et du CA depuis 2016
  • Membre du conseil scientifique indépendant de l'ANDPC
  • Enseignant au CFA des métiers des service de Tomblaine 2000-2017
  • PAST à la Université de Lorraine/faculté de Pharmacie de Nancy depuis 2017
  • membre de groupes de travail HAS et ANSM

Discussion publique

Contributions

Vous souhaitez contribuer aux données disponibles sur la plateforme PharmaReco ?
Faites nous le savoir en remplissant notre formulaire de contact

logo-urps.png
logo-pierre-fabre-2018-0.jpg
En poursuivant votre navigation sur ce site, vous acceptez nos conditions d'utilisation notamment l’utilisation de cookies afin d'améliorer la qualité de vos visites et réaliser des statistiques.
Mentions légales / Politique de confidentialitéX