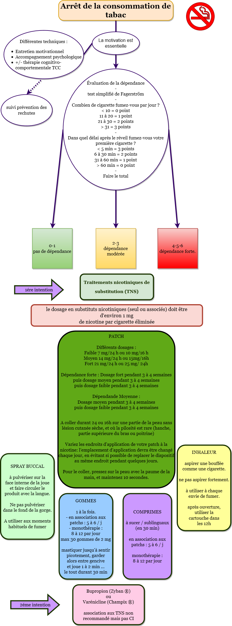
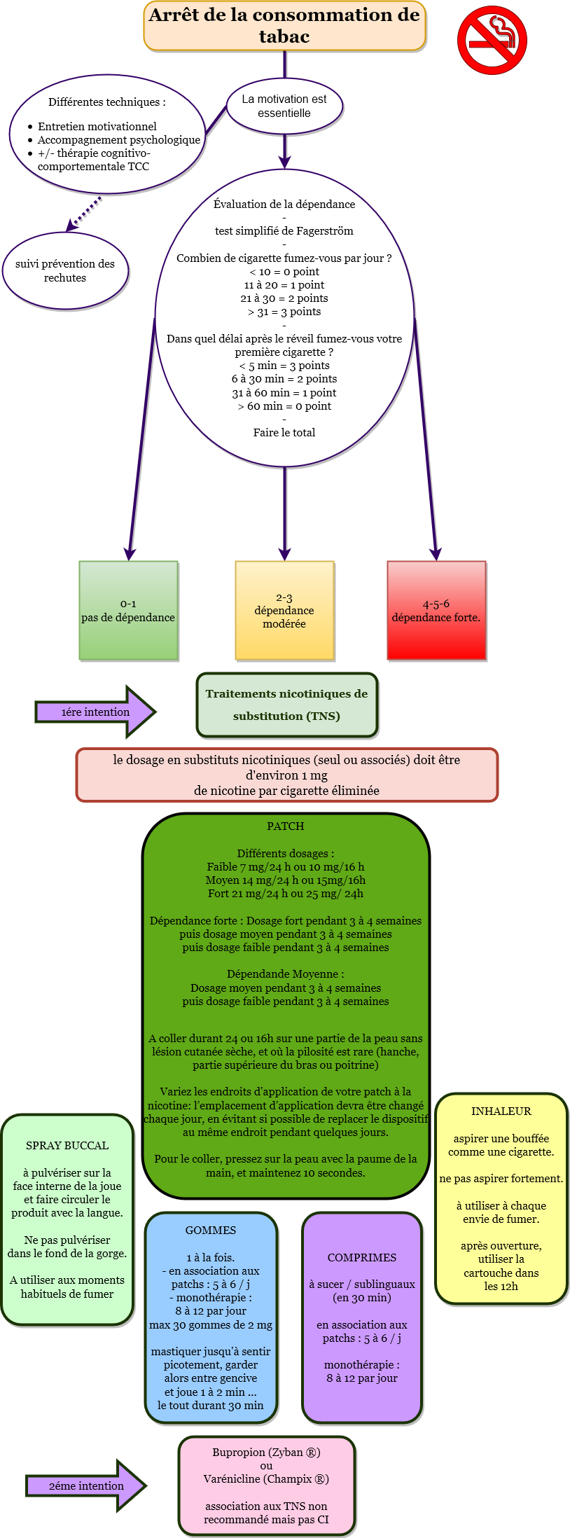
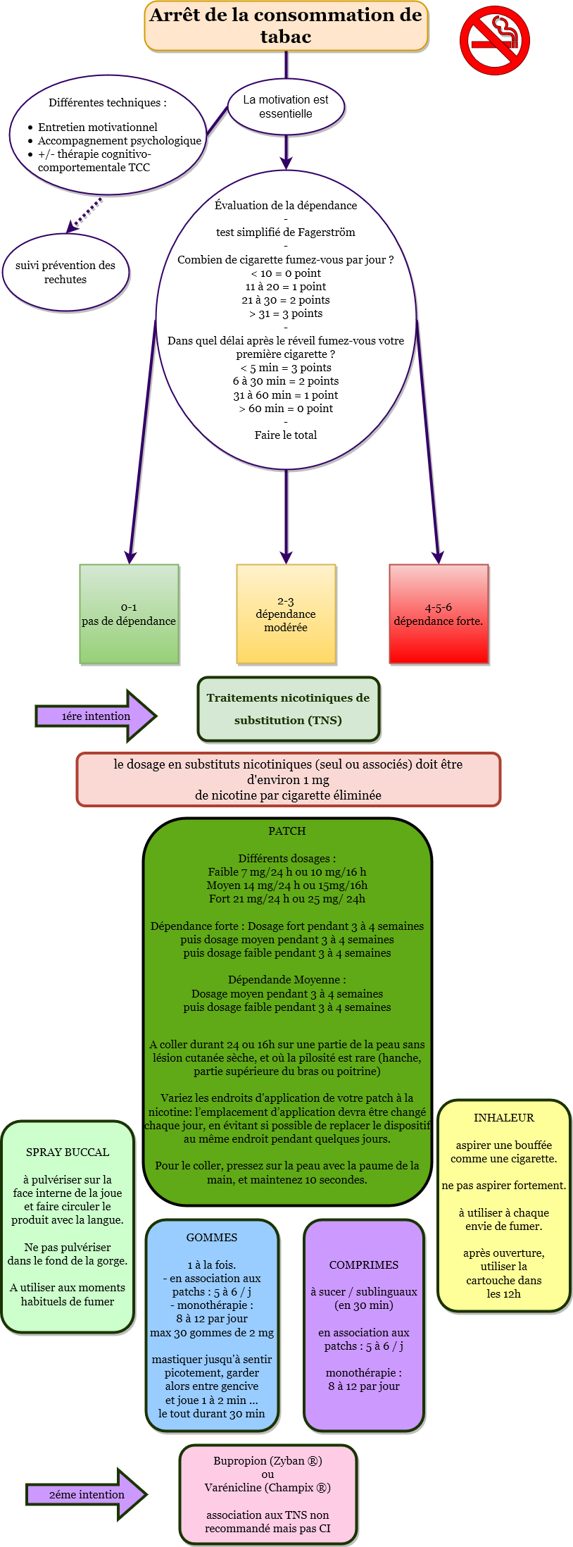
Voici des élements pour aider le pharmacien dans son rôle de conseil pour aider à l'arrêt de la consommation de tabac
HAS Recommandation de bonne pratique - Arrêt de la consommation de tabac : du dépistage individuel au maintien de l’abstinence en premier recours
Vous souhaitez contribuer aux données disponibles sur la plateforme PharmaReco ?
Faites nous le savoir en remplissant notre formulaire de contact
